急性肺损伤/急性呼吸窘迫综合征(ALI/ARDS)是由失控性炎症引发的严重临床综合征,以弥漫性肺泡损伤和大量炎症细胞浸润为特征,过量的活性氧与细胞因子释放会进一步加重组织损伤。目前尚无通用的有效治疗手段,现有抗炎药物的治疗效果也参差不齐,加之肺部具备独特的微环境,研发新型、生物相容性良好的生物材料成为临床的迫切需求。


近期,解放军总医院第八医学中心呼吸与危重症医学部解立新教授团队成功构建了一种负载人脐带间充质干细胞外泌体的活性氧响应型水凝胶微球(Exo@TK@CaAlg)。该微球不仅可有效清除过量ROS,还能在ALI氧化应激微环境中响应性释放外泌体,在动物模型中通过雾化吸入给药后,显著减轻肺部炎症、修复线粒体功能并促进巨噬细胞向抗炎表型转化,为ALI/ARDS治疗提供了极具前景的新策略。相关研究以“Smart nebulized ROS-responsive hydrogel microspheres loaded with UC-MSCs-derived exosomes for the treatment of acute lung injury”为题目,发表于期刊《Materials Today Bio》。
本文要点:
1、通过微流控技术制备海藻酸钙(CaAlg)微球,引入硫缩酮(TK)键赋予其ROS清除和响应性,结合物理吸附与共价偶联负载外泌体,制得的Exo@TK@CaAlg微球粒径约5μm,生物相容性优异,可通过雾化递送,且仅在ROS高表达的ALI病理微环境中特异性释放外泌体,具备良好的肺靶向性。
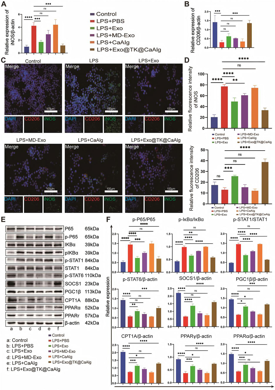
2、该微球能被肺泡巨噬细胞高效摄取,可显著抑制LPS诱导的细胞凋亡、降低ROS水平,恢复超氧化物歧化酶(SOD)等抗氧化酶活性,同时下调TNF-α、IL-6等促炎细胞因子,上调IL-10抗炎因子;还能修复巨噬细胞线粒体功能,提升线粒体膜电位、ATP生成量,逆转LPS诱导的糖酵解代谢偏向,推动巨噬细胞从促炎M1表型向抗炎M2表型极化。
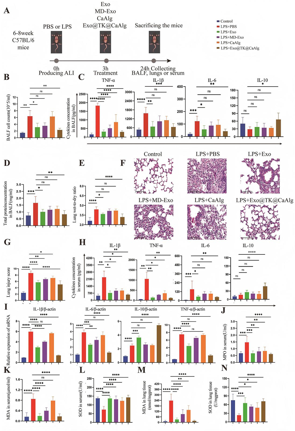
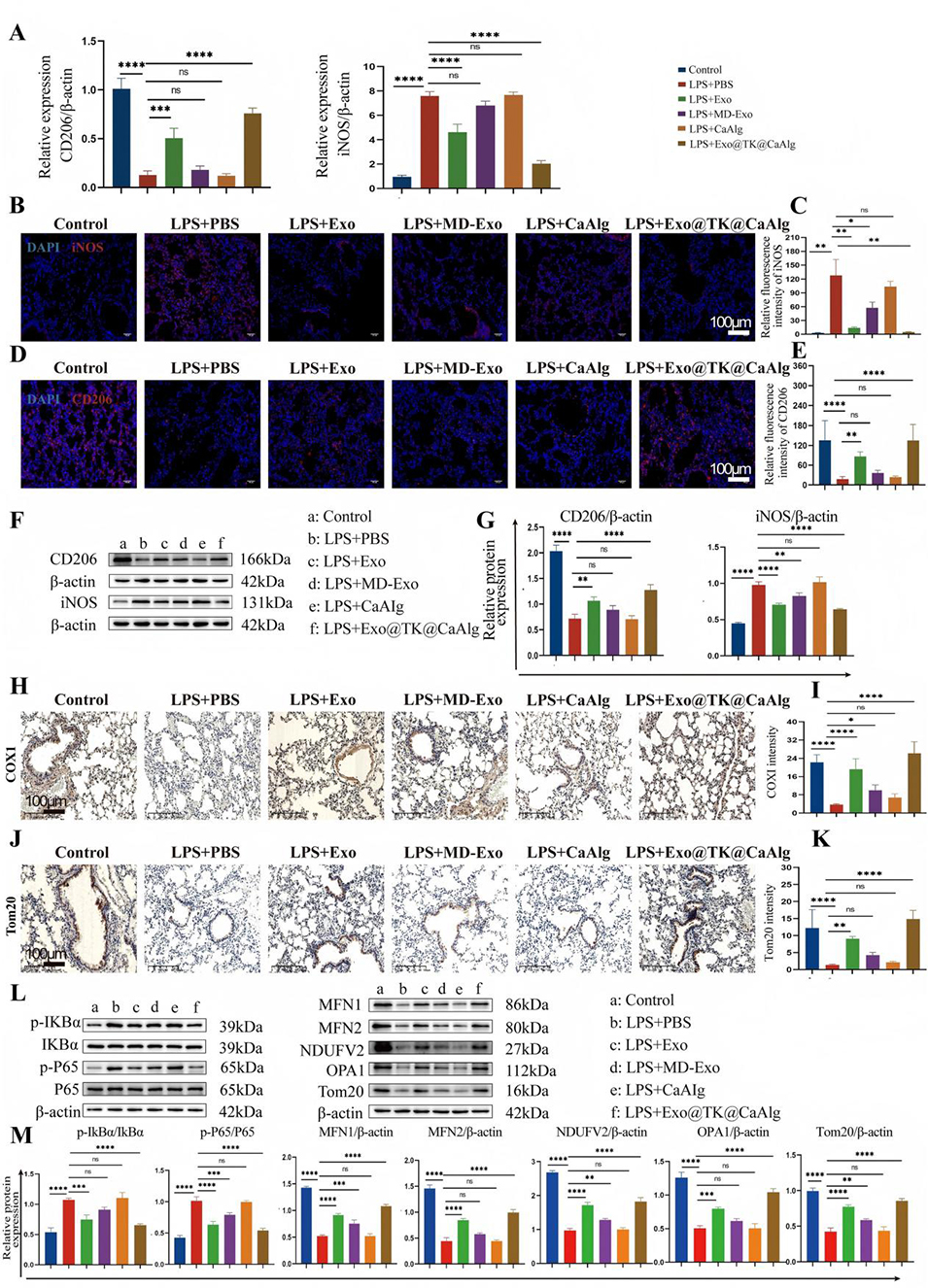
3、在LPS诱导的小鼠ALI模型中,雾化递送的Exo@TK@CaAlg微球可在肺组织长效滞留,有效减轻肺组织病理损伤,降低肺泡毛细血管通透性、减少蛋白渗出和炎症细胞浸润;同时缓解体内氧化应激,抑制NF-κB炎症通路激活,恢复肺组织线粒体相关蛋白表达,显著改善小鼠肺功能,且疗效优于单纯外泌体、CaAlg微球等对照组。
4、转录组测序证实该微球主要调控氧化应激、线粒体功能、炎症反应相关通路;体内安全性评估显示,其对小鼠心、肝、脾、肾等主要器官无明显毒性,不影响肝肾功能,具备良好的生物安全性。
5、Exo@TK@CaAlg微球通过“ROS清除+外泌体靶向释放”双重作用,同步缓解ALI的氧化应激、炎症失控与线粒体功能障碍,是治疗ALI/ARDS的潜在有效策略;但研究仍存在局限性,未来需结合多组学探究外泌体中发挥作用的关键组分,并开展大动物实验、优化GMP级制备工艺,推动其向临床转化。
本研究研发的Exo@TK@CaAlg水凝胶微球相较于现有ALI治疗手段,核心创新点如下:
一是递送方式与靶向性创新,采用雾化递送实现肺部直接靶向,避免全身给药的副作用,且TK键仅在ALI病变部位的高ROS环境中断裂,实现外泌体的按需释放;
二是材料与功能的结合创新,将CaAlg水凝胶的良好生物相容性/可降解性与TK键的ROS清除能力结合,兼具“抗氧化+释药”双重功能;
三是治疗策略的创新,融合了纳米材料的靶向递药和外泌体的无细胞治疗优势,既规避了MSCs的致瘤性问题,又解决了外泌体易流失、靶向性差的问题,同时实现线粒体修复、免疫调控、抗炎的多途径协同治疗。
要推动Exo@TK@CaAlg水凝胶微球从基础研究向临床转化,还需要解决哪些关键问题?
① 工艺与规模化问题,需优化GMP级别的规模化制备工艺,实现微球粒径、外泌体负载量的精准控制,提升生产稳定性和批次一致性,满足临床应用的产量需求;
② 动物实验与安全性验证问题,需开展大动物(如猪、犬)ALI模型实验,验证微球的长期治疗效果,同时检测长期给药后的生物安全性、体内清除特性和潜在蓄积风险;
③ 机制与临床适配问题,需结合多组学数据鉴定出外泌体中发挥治疗作用的核心活性成分,明确其具体作用靶点,同时开展临床前的药代动力学/药效学研究,确定适合人体的雾化给药剂量、频次和疗程,此外还需解决雾化递药设备的临床适配性问题。

图1. 人脐带间充质干细胞来源外泌体的表征、细胞摄取及线粒体转运

图2. CaAlg和Exo@TK@CaAlg水凝胶微球的制备与表征

图3. Exo@TK@CaAlg水凝胶微球的体外抗凋亡、抗氧化、抗炎及活性氧清除能力

图4. Exo@TK@CaAlg水凝胶微球恢复小鼠肺泡巨噬细胞的线粒体功能

图5. Exo@TK@CaAlg水凝胶微球对巨噬细胞极化及代谢重编程的影响

图6. Exo@TK@CaAlg水凝胶微球对脂多糖诱导的急性肺损伤小鼠肺部炎症、氧化应激、蛋白通透性及组织学损伤程度的治疗作用

图7. Exo@TK@CaAlg水凝胶微球在体内调控免疫微环境、减少活性氧蓄积并抑制细胞凋亡

图8. Exo@TK@CaAlg水凝胶微球在体内调控巨噬细胞极化并改善线粒体活性
论文链接:https://doi.org/10.1016/j.mtbio.2026.102868
(本文仅供参考学习及传递微流控研究成果,版权归原作者所有,如侵犯权益,请联系删除)






