
导读:
澳大利亚悉尼大学化学与生物分子工程学院Dr. Yi Shen课题组发表综述,系统梳理了脂质纳米颗粒(LNPs)在药物递送领域的研究现状、核心挑战、创新策略及产业化前景,LNPs作为核酸递送的核心平台,因新冠mRNA疫苗的成功实现技术突破,但仍面临靶向性、稳定性、递送效率等多方面问题,文章从合成、递送、技术融合、产业化等维度展开全面分析。相关研究成果以“Lipid Nanoparticles in Drug Delivery: Overcoming Challenges and Unlocking New Frontiers”为题目,发表在期刊《Small Structures》上。
本文要点:
1、本文阐述了载核酸脂质纳米颗粒的研究现状,重点介绍其常用配方体系与微流控制备方法。
2、聚焦并梳理了当下旨在提升细胞靶向性与内体逃逸效率的各类新兴策略,其中尤为关注将天然存在的细胞外囊泡整合至脂质纳米颗粒杂化体系的这类创新手段。
3、此外,还探究了依托实验手段与人工智能技术优化脂质纳米颗粒设计、改进微流控制备工艺的相关策略,也分析了影响脂质纳米颗粒疗法规模化应用的物流与经济因素。
一张图读懂全文:


促进脂质纳米颗粒(LNPs)内体逃逸的策略


图1. 传统脂质纳米颗粒的三维结构示意图,核心组分包括可电离阳离子脂质(红色)、辅助脂质(蓝色)、聚乙二醇化脂质(绿色)、胆固醇(黄色)以及核糖核酸(紫色)。

图2. 脂质纳米颗粒典型配方中常用代表性脂质的化学结构式。

图3. 基于COMSOL Multiphysics 6.2仿真的微混合器设计示意图,展示不同设计的相对混合效率。右侧色阶条代表乙醇相与水相在流速比1:1条件下的乙醇体积分数。涉及设计类型包括:(a) T 型混合器、(b) Y 型混合器、(c) 交错人字形混合器、(d) 微环形混合器、(e) 特斯拉通道混合器、(f) 蛇形混合器。

图4. 脂质纳米颗粒的内体摄取与逃逸途径示意图。脂质纳米颗粒被细胞内吞后,其负载的药物需释放至细胞质中才能发挥治疗作用。目前推测的逃逸机制包括 “质子海绵效应”,以及与内体膜的融合和膜破裂两种方式。本图由BioRender.com制作。

图5. 增强脂质纳米颗粒靶向递送的策略示意图,策略包括掺入特殊脂质、偶联靶向肽或抗体,以及融合细胞外囊泡。本图由BioRender.com制作。

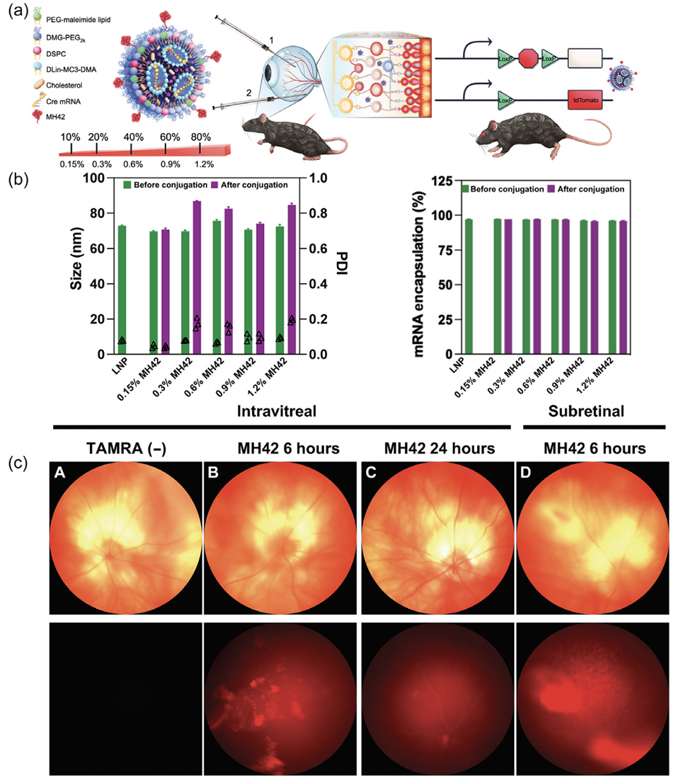
图6. Herrera–Barrera等人的研究成果示意图,利用肽偶联脂质纳米颗粒靶向感光细胞。(a) 脂质纳米颗粒的配方、肽偶联工艺及给药方式整体示意图;(b) 普通脂质纳米颗粒与肽偶联脂质纳米颗粒的粒径、多分散性及mRNA包封效率检测数据;(c) 上排:经玻璃体腔内和视网膜下两种途径递送MH42肽后,不同时间点的活体眼底成像图;下排:通过红色荧光成像显示的MH42肽在组织中的定位情况。

图7. Ivanova等人的研究成果总结图。(a) 细胞外囊泡与脂质纳米颗粒的拟融合方法示意图,由BioRender.com制作;(b) 经HAP1杂化细胞外囊泡和磷酸盐缓冲液处理后的实验动物,其肝脏、脾脏、肺脏的离体成像图;(c) 脂质纳米颗粒、细胞外囊泡及杂化细胞外囊泡的粒径分布数据,同时包含脂质纳米颗粒与杂化细胞外囊泡的包封效率数据;(d) HAP1杂化细胞外囊泡与磷酸盐缓冲液在实验动物各器官中的生物分布特征对比分析图。

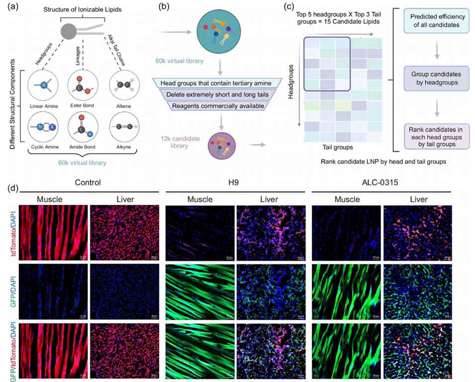
图8. Xu等人开发的AGILE平台可电离脂质体系 —— 脂质组成优化流程整体示意图。(a) 可电离脂质的结构示意图;(b) 脂质的筛选与优化流程;(c) 所有候选脂质的效率预测及脂质排名对比分析;(d) 优化配方在肌肉、肝脏不同组织中的表达情况检测结果。

图9. 脂质纳米颗粒的长期储存与运输策略示意图,包括超低温冷冻法和冷冻干燥法两种方式。本图由BioRender.com制作。
论文链接:https://doi.org/10.1002/sstr.202500583
(本文仅供参考学习及传递微流控研究成果,版权归原作者所有,如侵犯权益,请联系删除)






