
导读:
越来越多的研究证实,肥胖本质上是一种慢性免疫代谢疾病,其发生发展与肠道菌群失衡及肠道-脂肪通讯紊乱密切相关。近期,香港都会大学联合武汉体育学院、南京大学等多所院校的研究人员,开发出一种生物工程化pH响应性益生菌-益生元层级微球(MicroSym),该微球以微流控辅助相分离结合静电喷雾技术制备,通过核壳结构实现益生菌与荷叶源益生元的共载共递送,可精准调控菌群-免疫-代谢的相互作用,为肥胖相关免疫代谢疾病提供了兼具靶向性与转化潜力的新型治疗策略。相关研究以“Bioengineered Probiotic‐Prebiotic Hierarchical Microspheres With pH‐Responsive Architecture Reprogram Immunometabolism in Obesity‐Related Disorders”为题目,发表在期刊《Small》上。
本文要点:
1、该研究开发了一种pH响应性益生菌-益生元层级微球(MicroSym),旨在通过重塑肠道菌群、调控免疫代谢来治疗肥胖相关免疫代谢疾病,解决传统益生菌/益生元疗法胃部存活率低、肠道递送效率不足等关键问题。
2、以微流控相分离结合静电喷雾技术构建核-壳结构,核内包封益生菌,外壳整合荷叶来源益生元(LLE);海藻酸盐基质的羧基梯度分布赋予其pH响应性,胃酸中形成疏水屏障保护益生菌,肠道中性环境中溶胀释放活性成分,且LLE增强了微球的机械稳定性与生物相容性。
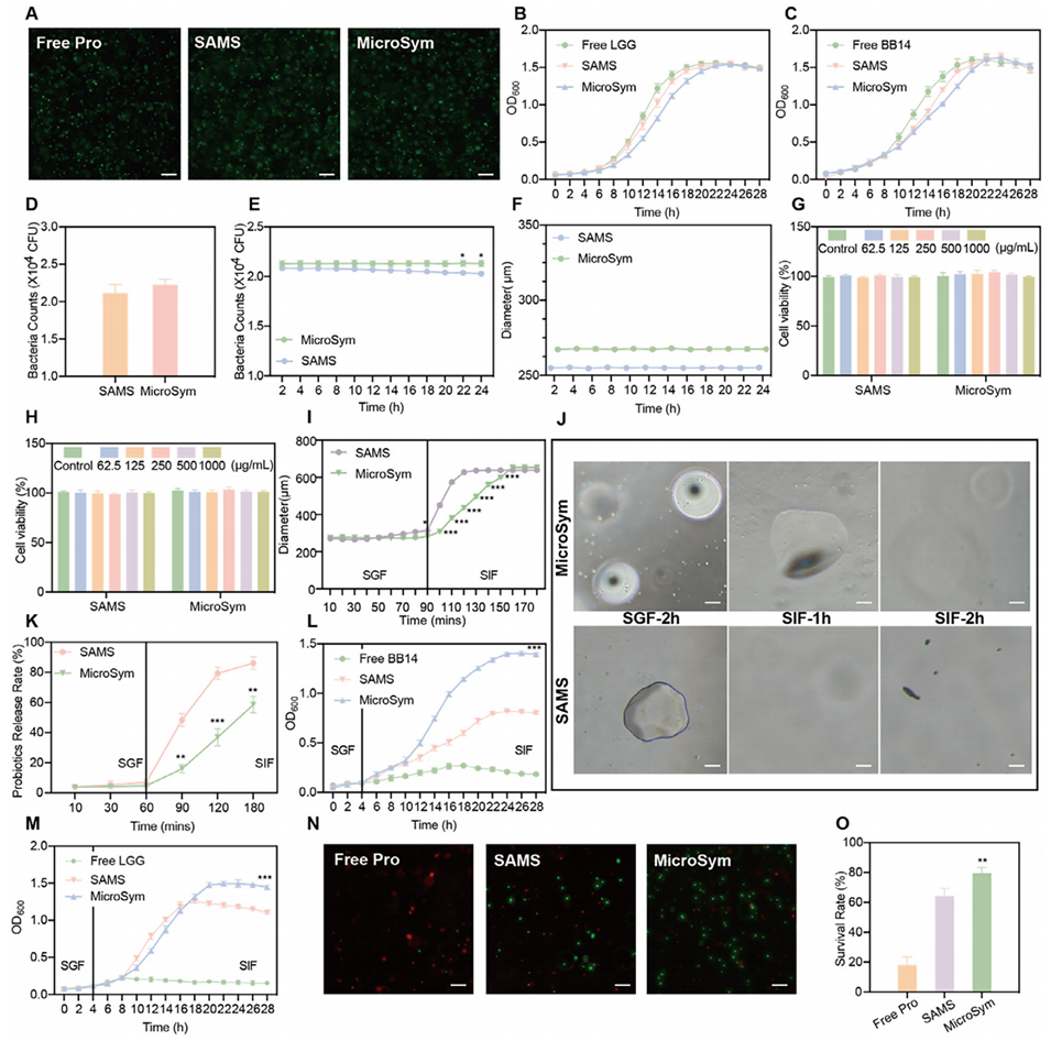
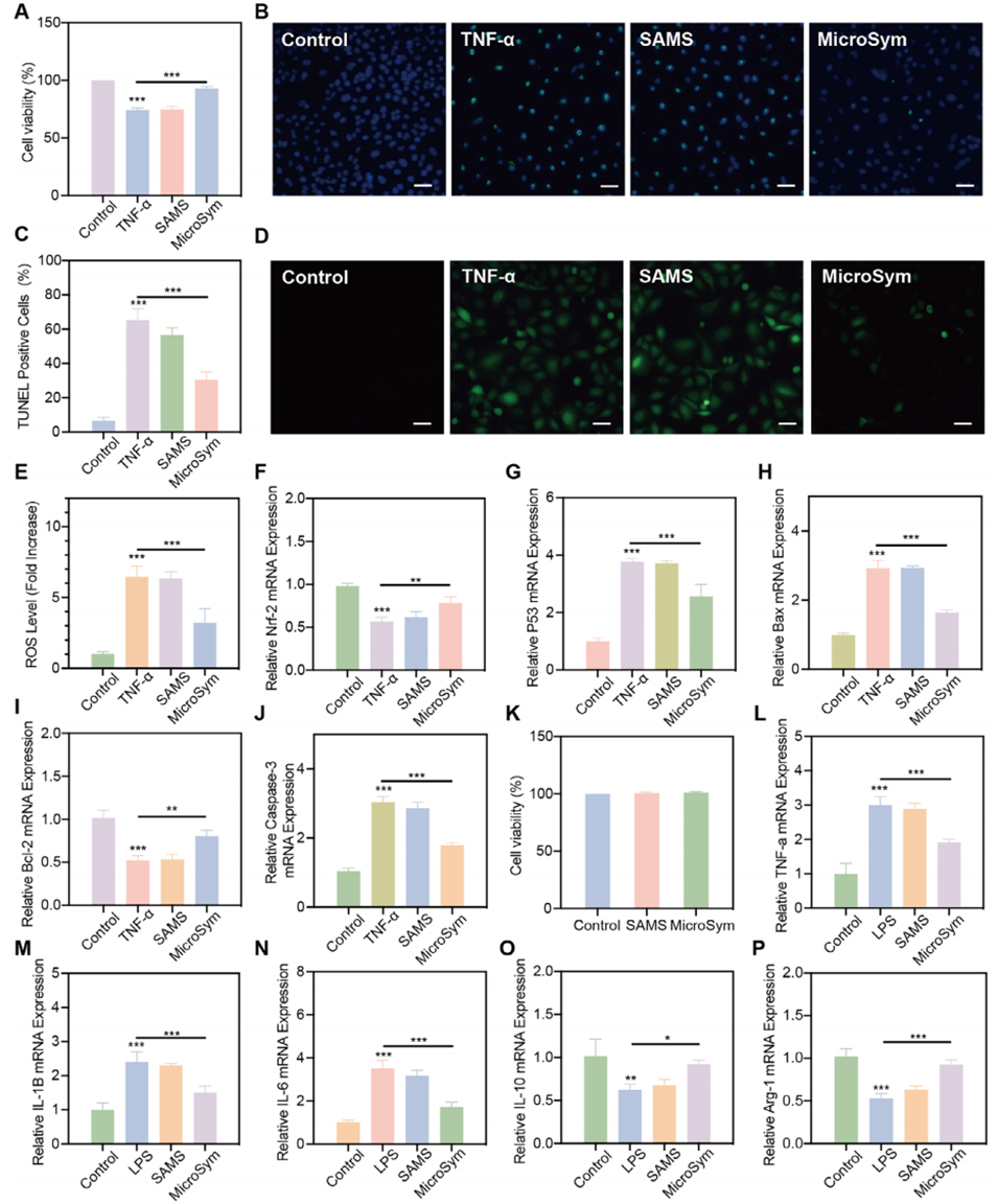
3、MicroSym无细胞毒性,能显著提升益生菌在模拟胃肠环境中的存活率(达79.4%),实现益生菌的肠道缓慢释放;同时LLE富含多酚、黄酮等活性物质,使微球具备抗氧化、抗凋亡作用,还能调控巨噬细胞从促炎M1型向抗炎M2型极化,减轻肠道炎症。
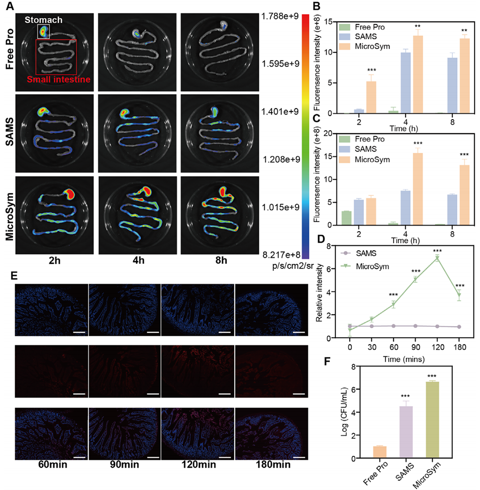
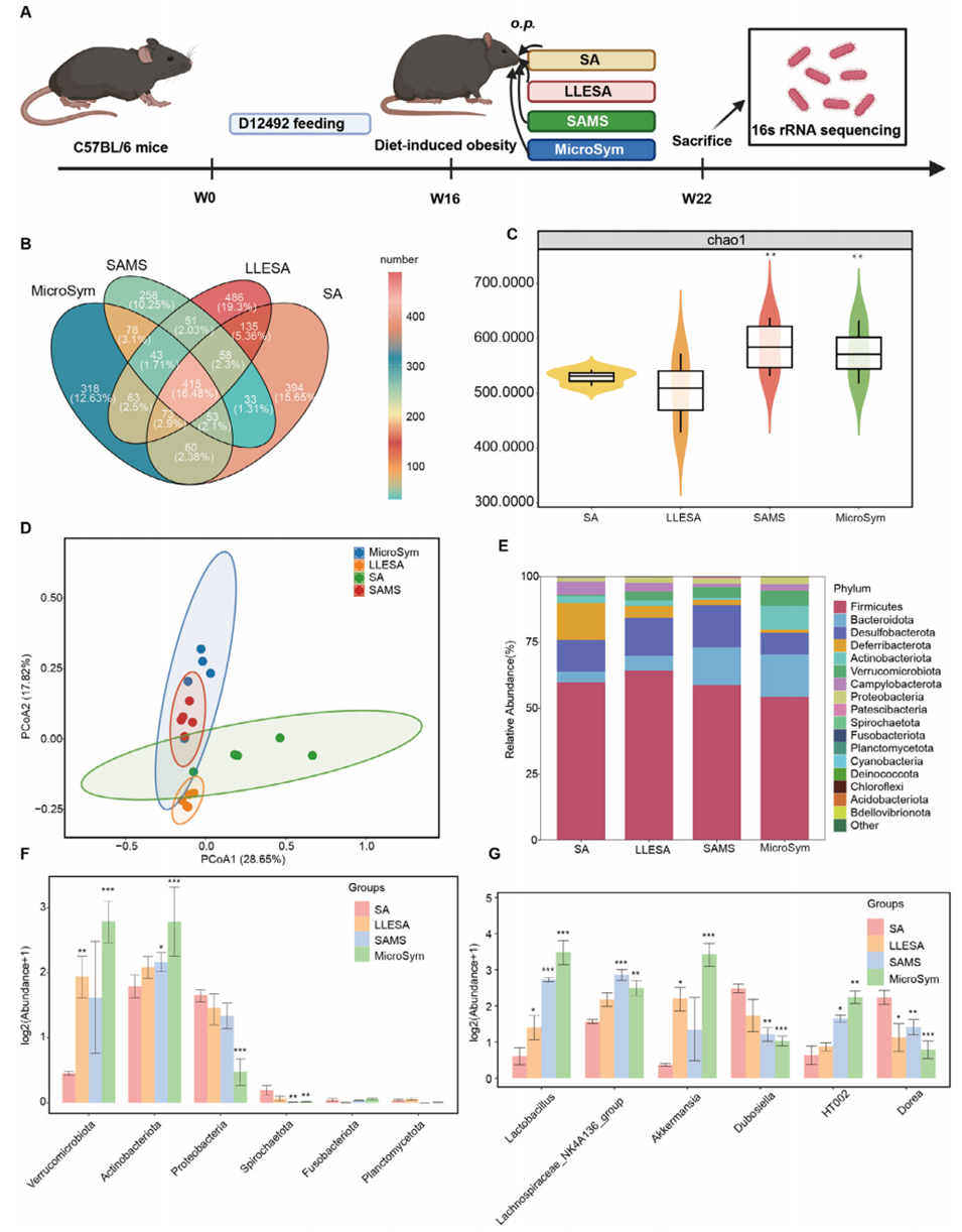
4、在饮食诱导的肥胖(DIO)小鼠模型中,MicroSym可在胃肠道持续留存并黏附肠黏膜,有效重塑肠道菌群结构、提升菌群多样性;干预后小鼠体重降低25.2%、脂肪量显著减少,葡萄糖耐受和胰岛素敏感性改善,脂代谢与激素水平恢复正常。
5、MicroSym通过破坏“肠道菌群失调→肠-脂肪轴炎症→代谢紊乱”的恶性循环发挥作用,一方面修复肠道屏障、调节肠道免疫,另一方面抑制脂肪组织的促炎细胞浸润与M1巨噬细胞极化,上调抗炎因子表达;转录组分析证实其可激活脂肪分解、胰岛素信号通路,抑制TNF/NF-κB等炎症通路,实现免疫代谢的系统性重编程。
6、MicroSym整合了材料设计、微生物工程与免疫代谢调控,是一种安全、高效的靶向递送平台,为肥胖相关疾病及其他菌群-免疫失调类疾病提供了可转化的治疗策略,未来可进一步研究其对肠道菌群长期定植的影响。

MicroSym 的模块化设计是其临床转化的核心技术优势,可在不改变制备工艺的前提下,替换关键功能组分,具体可拓展性体现在:
1、益生菌菌株替换:内核可包封不同功能的益生菌(如针对炎症性肠病的双歧杆菌、针对糖尿病的乳酸菌),适配不同代谢/炎症疾病;
2、益生元底物替换:外壳可替换为菊粉、低聚果糖等其他益生元,或复合多种益生元,提升菌群调控的精准性;
3、基质组分优化:海藻酸盐可与壳聚糖、纤维素等复合,进一步调控 pH 响应速度、机械强度,适配不同患者的胃肠道生理特征;
4、载药拓展:可在核/壳中引入降糖、降脂药物,实现 “益生菌 + 益生元 + 药物” 的协同递送。

图1 生物工程化 pH 响应性益生菌-益生元层级微球(MicroSym)用于肥胖的免疫代谢重编程

图2 荷叶来源益生元(LLE)与 MicroSym 的制备及表征

图3 MicroSym 的生物学性能评估

图4 MicroSym 的体外抗炎潜力评估

图5 MicroSym 的药代动力学研究

图6 MicroSym 对肥胖及其相关疾病的治疗效果

图7 MicroSym 介导的与肥胖、炎症相关肠道菌群的调控与恢复

图8 MicroSym 治疗的作用机制

图9 MicroSym 介导的代谢与炎症重编程的转录组学分析
论文链接:https://doi.org/10.1002/smll.202514910
(本文仅供参考学习及传递微流控研究成果,版权归原作者所有,如侵犯权益,请联系删除)






