皮肤作为人体最大器官,承担着保护、体温调节及感知等关键功能。然而,烧伤、创伤、慢性溃疡等严重损伤的修复常面临巨大挑战,其核心难点在于新生血管形成不足,且愈合过程易伴随纤维化与瘢痕形成。这种修复障碍在合并糖尿病、血管疾病等临床状况时尤为突出,可能引发器官功能障碍,甚至危及生命。
血管再生是皮肤修复的关键环节,主要包括血管生成(从现有血管分支形成新血管)与血管发生(由祖细胞直接分化形成血管)两种途径。外胚层间充质干细胞(EMSCs)虽具有多向分化潜能,可分化为内皮细胞等并参与血管网络形成,但其在伤口处形成功能性血管的效率有限。同时,传统敷料多仅能覆盖伤口,难以满足黏附性、机械强度、生物相容性等综合需求,无法为血管再生与组织修复提供理想微环境。


鉴于此,江苏大学药学院曹霞副教授团队研发出一种电喷雾水凝胶微球敷料,该敷料通过封装EMSCs,并优化材料提升黏附与机械性能,可有效促进血管化并加速伤口愈合。相关研究以“Electrosprayed hydrogel microsphere dressing promotes vascularization and accelerates wound healing”为题目,发表于期刊《Acta Biomaterialia》。
本文要点:
1、本研究通过静电喷雾技术制备负载外胚层间充质干细胞(EMSCs)的甲基丙烯酰化透明质酸(HAMA)水凝胶微球,并结合多巴胺修饰透明质酸(HADA) 优化黏附性能、甲基丙烯酰化聚乙烯醇(PVAMA) 提升机械强度,构建复合敷料。
2、经正交实验确定最优组合为2%HADA、4%HAMA、0.5%PVAMA,该敷料孔隙率超60%,黏附强度达2.6±0.21kPa,在PBS中孵育14天仍保留50%以上初始力学强度。
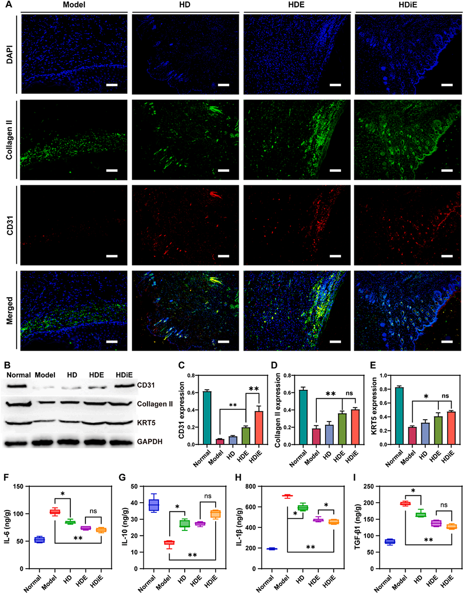
3、体外实验证实该敷料可诱导EMSCs分化形成微血管网络结构,体内小鼠模型实验显示其能紧密结合周围组织、调控炎症反应,在21天内显著加速伤口愈合,其中含诱导后EMSCs微球的敷料(HDiE)愈合效果最佳,为严重皮肤损伤治疗提供新策略。



图1. 甲基丙烯酰化透明质酸(HAMA)水凝胶微球的制备与表征

图2. 水凝胶敷料的制备与表征

图3. 封装外胚层间充质干细胞(EMSCs)的HAMA微球的生物相容性及血管分化能力

图4. 敷料内微血管结构的诱导分化

图5. 伤口愈合与组织再生分析

图6. 水凝胶敷料的体内修复机制
论文链接:https://doi.org/10.1016/j.actbio.2025.09.016
(本文仅供参考学习及传递微流控研究成果,版权归原作者所有,如侵犯权益,请联系删除)






