
导读:
再生肌腱-骨界面(TBI)的自然梯度是肩袖撕裂(RCT)重建的一个主要挑战。近期,四川大学华西医院周宗科教授、罗泽宇副教授联合广州医科大学唐国胜教授,借助生物友好型气体剪切微流控平台,成功制备出兼具注射性与磁性调控功能的Janus水凝胶微型机器人。该微型机器人通过精准负载Mg²⁺/Zn²⁺双离子,实现TBI矿物质、细胞表型及结构三重梯度再生,显著提升了肩袖撕裂修复的愈合质量与力学性能。相关研究以“Janus hydrogel microrobots with bioactive ions for the regeneration of tendon-bone interface”为题目,发表于期刊《Nature Communications》。
本文要点:
1、该研究针对肩袖撕裂(RCT)修复中肌腱-骨界面(TBI)自然梯度再生难题,开发了一种负载双生物活性离子的磁性Janus水凝胶微型机器人。
2、通过生物友好的气体剪切微流控平台制备微型机器人,其两独立腔室分别负载Mg₃(PO₄)₂、Fe₃O₄纳米颗粒(骨侧,释放Mg²⁺)和ZnO纳米颗粒(肌腱侧,释放Zn²⁺)。
3、植入体内后,可通过外部磁场调控微型机器人取向,使Mg²⁺侧朝向骨缺损区、Zn²⁺侧朝向肌腱损伤区,快速重建并长期维持TBI的Mg²⁺/Zn²⁺矿物质梯度。
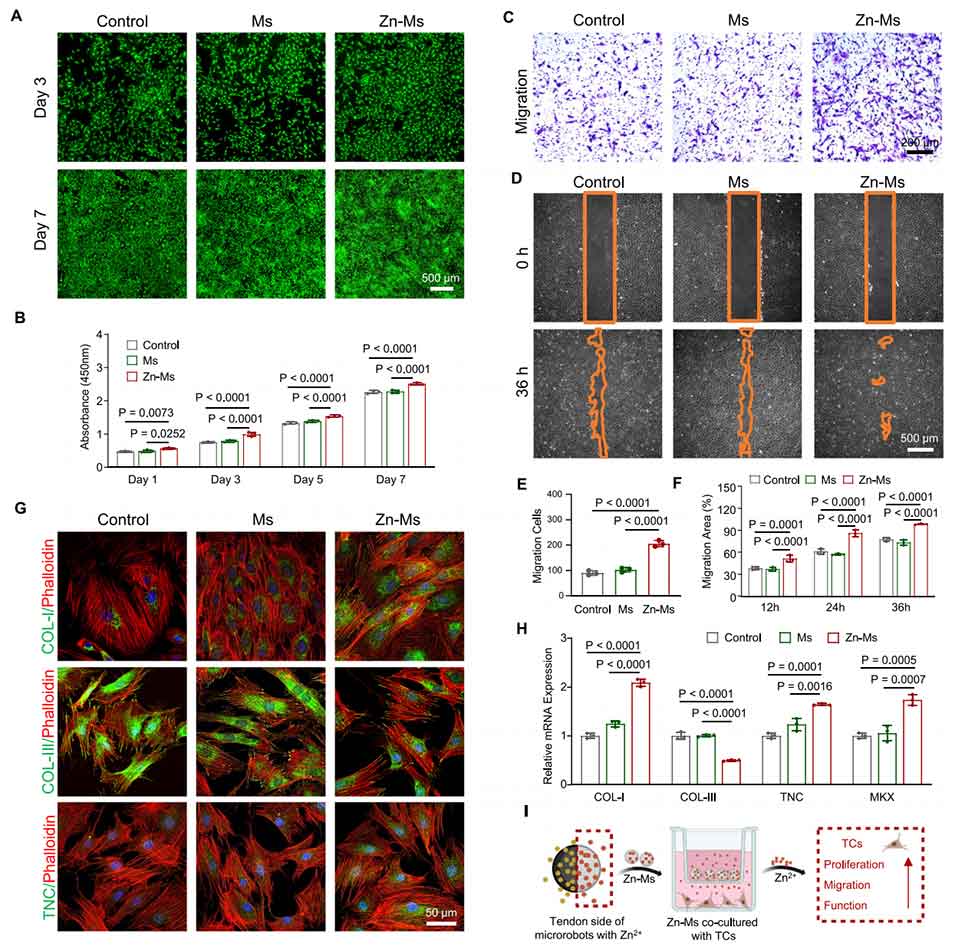
4、体外实验证实,微型机器人能时空调控细胞表型:Mg²⁺促进骨髓间充质干细胞(BMSCs)增殖、迁移及成骨分化,Zn²⁺促进肌腱细胞(TCs)增殖、迁移及胶原合成(提升COL-I/COL-III比值)。
5、体内大鼠RCT模型实验表明,微型机器人可同步促进骨和肌腱再生,恢复TBI的梯度过渡结构,显著提升修复组织的生物力学性能,改善大鼠前肢功能。
6、此外,微型机器人还能通过清除活性氧(ROS)、抑制M1巨噬细胞极化、促进M2巨噬细胞极化,营造利于修复的免疫微环境。
7、该微型机器人为RCT修复中TBI的成分、细胞表型及结构梯度再生提供了有效策略,具有良好的临床转化潜力。



图1. 用于肌腱-骨界面(TBI)梯度再生的磁性Janus水凝胶微型机器人

图2. 微型机器人的制备与表征

图3. 微型机器人的运动行为及矿物质梯度重建效果

图4. 负载Zn2+的微型机器人体外促肌腱再生能力评估

图5. 负载Mg2+的微型机器人体外促骨形成能力评估

图6. 大鼠肩袖撕裂(RCT)模型的影像学评估、生物力学测试及步态分析

图7. 再生肌腱-骨界面(TBI)的组织学评估


图8. 多重免疫荧光分析微型机器人诱导成骨与成腱的潜在机制

图9. 微型机器人在肌腱-骨界面(TBI)愈合过程中的免疫调节作用
论文链接:https://doi.org/10.1038/s41467-025-57499-x
(本文仅供参考学习及传递微流控研究成果,版权归原作者所有,如侵犯权益,请联系删除)






