DNA凭借可编程自组装能力,可构建各类2D和3D纳米结构,3D DNA晶体在大分子筛、小分子容器、生物催化载体等领域展现出广阔应用潜力。目前,科研人员在调控DNA晶体结构、功能化修饰及设计新型DNA基序方面已取得显著进展,但对晶体尺寸均一性与数量的控制仍缺乏关注。传统悬滴法、坐滴法等依赖微升级液滴,难以精准调控成核与生长的相互作用,导致晶体尺寸分布宽、数量可控性差,限制了其在复杂系统集成中的应用。


近期,中国科学院宁波材料技术与工程研究所周峰研究员、郑建萍研究员联合纽约大学Ruojie Sha教授等人,以微流控技术生成的双乳液微滴为纳升级微反应器,在精准调控的微环境中引导DNA晶体生长,成功实现单个微滴仅培育出一颗DNA单晶的高效结晶模式,其成功率高达98.6%±0.9%。该方法不仅能灵活调控DNA晶体尺寸(范围19.3±0.9μm至56.8±2.6μm),还大幅提升了单晶的均一性与纯度,为DNA纳米材料的工程化应用提供了关键技术支撑。相关研究以“Precision Self-assembly of 3D DNA Crystals Using Microfluidics”为题目,发表在期刊《Journal of the American Chemical Society》上。
本文要点:
1、该研究提出了一种利用微流控双乳液液滴(DEDs)作为纳升级微反应器,精准合成单分散3D DNA单晶的新策略,旨在解决DNA纳米技术中难以控制宏观3D DNA晶体尺寸均一性和数量的核心挑战。
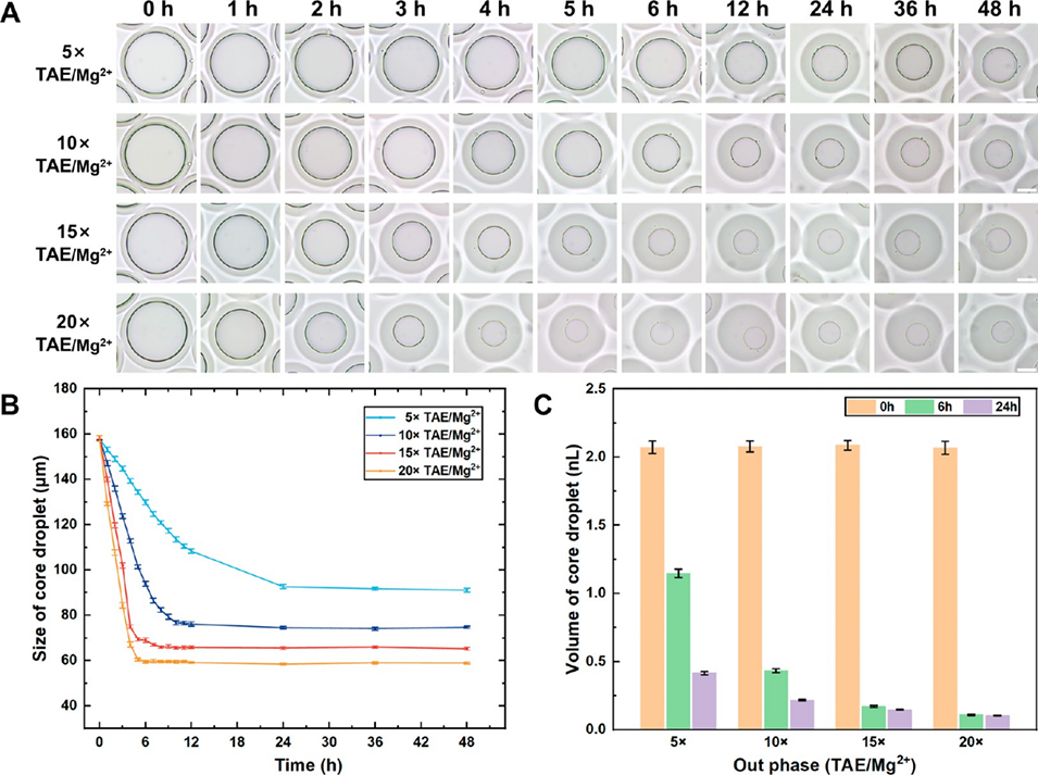
2、通过微流控装置将DNA基序溶液封装进W/O/W结构的双乳液液滴,利用外相高盐浓度产生的渗透压,使液滴可控收缩/溶胀(不泄漏内部物质),进而调节内部DNA浓度;受限的液滴空间确保晶种形成后快速消耗可用DNA材料,避免单液滴内多晶形成。
3、单液滴形成单DNA晶体的成功率高达98.6%±0.9%,晶体尺寸可在19.3±0.9μm至56.8±2.6μm间精准调控;通过调节DNA基序浓度、外相盐浓度(TAE/Mg²⁺)和液滴核心体积,可实现晶体尺寸的精细控制。
4、该方法展现出优异的普适性,成功拓展至其他3种典型DNA晶体构型的受控生长,为纳米材料精准制造和功能性生物材料开发开创了全新的技术路径,有望推动DNA纳米技术从实验室合成向规模化、定制化应用转型。


图1. 双乳液液滴(DEDs)中DNA单晶的生长。

图2. 2T7张拉整体三角形结构的3D模型与电子密度图

图3. 不同外相TAE/Mg2+浓度下DEDs的渗透压诱导收缩行为

图4. DEDs中DNA晶体的生长过程

图5. DNA晶体尺寸的调控因素

图6. 包裹不同类型DNA基元的双乳液液滴中DNA晶体的生长
论文链接:https://doi.org/10.1021/jacs.4c17455
(本文仅供参考学习及传递微流控研究成果,版权归原作者所有,如侵犯权益,请联系删除)






