炎症性肠病(IBD)以肠道屏障破坏为主要特征,现有疗法多仅抑制炎症,难以修复黏液层和上皮紧密连接。传统硫糖铝依赖酸性环境起效,在肠道中性/弱碱性环境中失效,且无法主动促进黏膜愈合;替度鲁肽(TD)作为一种具有促进肠上皮修复作用的药物,易被胃肠酶降解,往往需要大剂量给药,从而增加了全身性暴露和脱靶效应的风险。

鉴于此,温州医科大学药学院徐荷林副教授团队联合温州医科大学附属衢州医院毛凯丽等人,成功开发了一种可转化为水凝胶的硫糖铝微球(HSM-TD)递送系统。该系统能够靶向结肠并在病灶处形成物理屏障,同时通过促进自噬修复肠上皮屏障并调节菌群平衡,为炎症性肠病提供了一种协同治疗新策略。相关研究以“Hydrogel-transformable sucralfate microspheres restored gut epithelial wound and reshaped microbiota in colitis via autophagy”为题目,发表在期刊《Chemical Engineering Journal》上。
本文要点:
1、本研究设计了一种水凝胶转化型硫糖铝微球(HSM-TD),通过微流控技术将盐酸改性硫糖铝(HSF)与可增强自噬的替度鲁肽(TD)封装于海藻酸盐微球中,用于协同物理屏障保护和肠道上皮修复。
2、HSM-TD粒径约150μm,能确保所包载的药物在胃和肠道中保持稳定,并在结肠黏膜上自发形成含TD的HSF水凝胶。
3、该水凝胶不受pH影响,模拟天然黏液特性,表现出优异的粘弹性、应变依赖性自恢复能力和强大的黏膜粘附性。
4、在DSS诱导的结肠炎小鼠中,HSM-TD显著优于游离TD或单独使用HSM,可有效缓解体重下降、降低疾病活动指数、恢复结肠长度、抑制炎症反应,并重塑肠道菌群、恢复菌群多样性及益生菌(如乳杆菌)的丰度。
5、从机制上讲,HSF可在结肠黏膜表面形成一种仿生黏液样屏障,阻止致病菌及毒素侵袭;TD则通过上调紧密连接蛋白及MUC2的表达,修复受损上皮屏障,为IBD治疗提供了新策略。



图1. 原位水凝胶形成型硫糖铝微球修复肠道屏障完整性的示意图。硫糖铝微球通过构建仿生屏障抵御病原体或毒素入侵,并通过增强自噬修复肠上皮黏膜,从而实现肠道屏障完整性修复的作用机制。

图2. HSM的制备与表征。呈现了盐酸改性硫糖铝(HSF)的制备过程、HSM的微流控制备工艺,以及对HSM的粒径分布、形貌、流变学特性、元素组成和药物载量等关键指标的表征结果。

图3. HSM的微球-水凝胶转变及体外物理屏障功能。展示了HSM在结肠黏膜环境下从微球形态转变为水凝胶的过程,通过流变学测试验证了水凝胶的粘弹性和自修复能力,同时通过黏附力测试和体外渗透实验,证实了其强黏膜黏附性及对大肠杆菌、脂多糖(LPS)和精氨酸的阻隔作用。

图4. 口服HSM在结肠黏膜原位形成物理屏障。通过体内荧光成像、Micro-CT成像及体外葡萄糖耐受实验等,直观呈现了HSM经口服后在小鼠胃肠道的分布情况,证实其能抵抗胃和小肠环境降解,在结肠黏膜滞留并形成仿生屏障,减少葡萄糖吸收和LPS入血,保护肠屏障功能。

图5. HSM缓解DSS诱导的小鼠溃疡性结肠炎。以DSS诱导的小鼠溃疡性结肠炎为模型,通过监测体重变化、疾病活动指数(DAI)、结肠长度、脾脏指数,结合H&E染色和髓过氧化物酶(MPO)活性检测,证明HSM能改善结肠炎小鼠的病理损伤,抑制炎症反应。

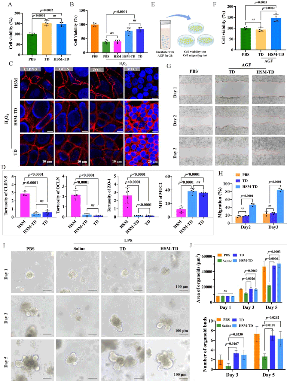
图6. HSM对替度鲁肽(TD)生物活性的保护作用。通过细胞增殖实验、划痕修复实验及肠类器官实验,验证HSM能保护TD不被胃液降解,维持其促进肠上皮细胞增殖、修复损伤细胞紧密连接和黏液分泌,以及逆转LPS对肠类器官生长抑制的生物活性。

图7. HSM-TD对DSS诱导结肠炎小鼠的治疗效果。对比HSM-TD与游离TD、单独HSM的疗效,发现HSM-TD能更显著改善结肠炎小鼠的体重下降、结肠缩短和DAI评分,通过内镜观察和组织病理学分析,证实其可促进黏膜愈合,降低炎症损伤程度。

图8. HSM-TD通过调控巨噬细胞极化缓解肠道炎症反应。通过ELISA、qPCR及免疫荧光染色,检测到HSM-TD能降低结肠炎小鼠结肠组织中TNF-α、IL-1β等促炎细胞因子水平,升高IL-10抗炎因子水平,同时促进巨噬细胞从促炎M1型向抗炎M2型极化,减轻肠道炎症。

图9. HSM-TD修复肠上皮屏障并恢复黏液分泌。通过免疫荧光染色、qPCR和Western blot实验,证实HSM-TD能上调结肠炎小鼠肠上皮紧密连接蛋白(ZO-1、CLDN-5、OCLN)和黏液蛋白(MUC2)的表达,恢复肠上皮连续性和黏液屏障功能。

图10. HSM-TD调控肠道菌群。通过16S rDNA测序分析,发现HSM-TD能恢复DSS诱导结肠炎小鼠的肠道菌群多样性,调节菌群结构,如恢复厚壁菌门/变形菌门比值,富集乳杆菌等益生菌,抑制变形杆菌等致病菌增殖。

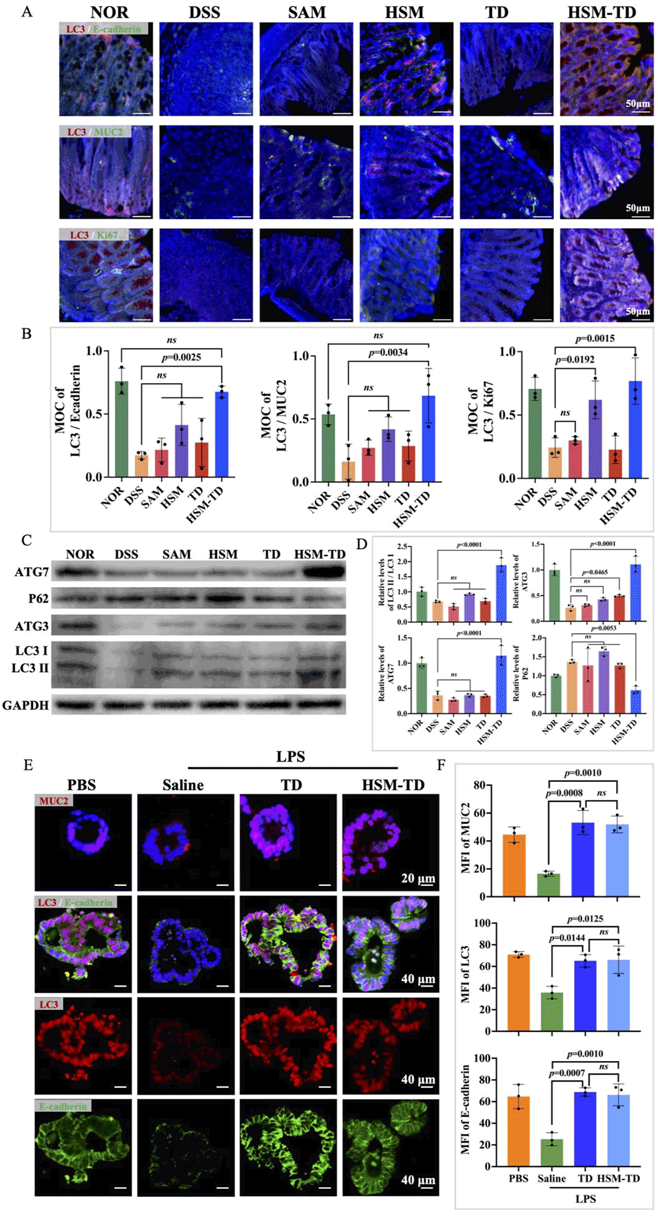
图11. 结肠炎患者结肠组织中自噬下调与肠道屏障完整性呈负相关。通过对溃疡性结肠炎患者结肠活检样本的免疫荧光染色及公共基因数据集(GSE9452)分析,发现患者病变组织中自噬标志物(LC3、Atg3/7)表达下调,且与紧密连接蛋白(ZO-1、OCLN)表达负相关,证实自噬缺陷与肠道屏障破坏密切相关。

图12. HSM-TD增强肠上皮自噬。通过免疫荧光染色、Western blot和qPCR实验,显示HSM-TD能上调DSS诱导结肠炎小鼠肠上皮细胞中自噬标志物(LC3、Atg3/7)的表达,恢复肠上皮细胞和杯状细胞的自噬水平,同时改善线粒体功能,为肠屏障修复提供能量支持。
论文链接:https://doi.org/10.1016/j.cej.2025.167849
(本文仅供参考学习及传递微流控研究成果,版权归原作者所有,如侵犯权益,请联系删除)






