
导读:
银屑病是一种慢性炎症性皮肤病,治疗方法有限。甲氨蝶呤(MTX)虽常用于中重度银屑病的全身治疗,但其临床应用却因剂量限制性毒性而受到制约。基于此,中南大学湘雅药学院陈传品教授团队开发了一种基于微流控技术制备的甲氨蝶呤(MTX)负载cRGD修饰脂质纳米颗粒,可实现高效靶向病变部位并抑制整合素活性。该制剂在增强治疗效果的同时显著降低了全身毒性,为银屑病的精准治疗提供了新策略。相关研究以“Microfluidics engineered methotrexate-loaded cRGD lipid-based nanoparticles for the selective targeting and inhibition of αvβ3 integrin to provide dual mechanistic targeting of psoriasis”为题目,发表在期刊《Chemical Engineering Journal》上。
本文要点:
1、本研究开发出一种基于微流控技术的甲氨蝶呤(MTX)靶向递送系统,该系统利用环精氨酸-甘氨酸-天冬氨酸(cRGD)肽选择性靶向αv β3 整合素,这是一种在银屑病角质形成细胞中过度表达的受体。
2、利用PDMS微流控芯片,合成了cRGD偶联脂质纳米颗粒(LBNPs),实现对MTX的高效包封(包封率超95%),且颗粒单分散性好,在4°C下胶体稳定性佳,还具备pH响应性控释特性。
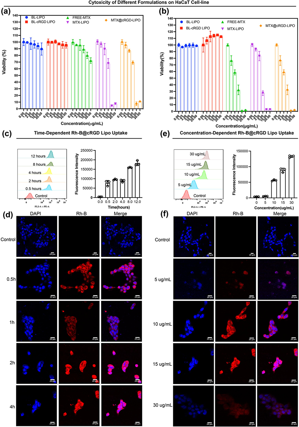
3、体外实验显示,该制剂(MTX@cRGD LBNPs)能增强人永生化角质形成细胞(HaCaT细胞)对药物的摄取,提升细胞毒性,诱导细胞凋亡率超85%。
4、体内实验以咪喹莫特(IMQ)诱导的银屑病小鼠为模型,结果表明,与游离MTX和非靶向LBNPs相比,MTX@cRGD LBNPs可更显著减少表皮增生,将炎症细胞因子(如TNF-α、IL-17A等)水平抑制至接近基线水平。
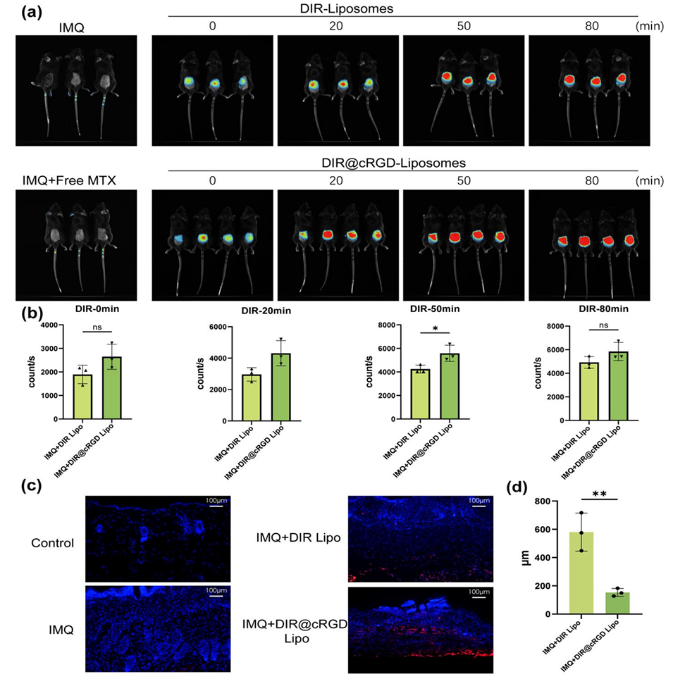
5、此外,活体成像显示该制剂在银屑病病灶处有更强的扩散性,且在重要器官中无明显蓄积,降低了全身毒性风险。
6、本研究将纳米技术与皮肤病理学相融合,为精准治疗皮肤病及其它慢性炎症性疾病提供了具备转化潜力的解决方案,与世界卫生组织2023年关于银屑病基本药物的指导方针高度契合。



图1.(a)制造PDMS微流控芯片的关键步骤示意图;(b)用于制备MTX@cRGD LBNPs的微流控平台示意图

图2. PDMS微流控芯片用于LBNPs制备的性能表现,以及制剂所用组分的化学结构;含LBNPs结构示意图,显示二棕榈酰磷脂酰胆碱(DPPC)、二棕榈酰磷脂酰甘油(DPPG)、胆固醇与二硬脂酰磷脂酰乙醇胺-聚乙二醇2000-环精氨酸-甘氨酸-天冬氨酸(DSPE-PEG-2000@cRGD)共同形成脂质双分子层,且DSPE-PEG-200@cRGD在LBNPs表面形成功能化单元

图3. 用于药物递送的MTX LBNPs制剂的表征结果

图4. 细胞毒性及人永生化角质形成细胞(HaCaT细胞)对罗丹明B-环精氨酸-甘氨酸-天冬氨酸偶联脂质纳米颗粒(Rh-B@cRGD LBNPs)的细胞摄取测定结果

图5. 不同LBNPs制剂对表达整合素的人角质形成细胞的凋亡作用

图6. 实验设计及MTX@cRGD LBNPs在咪喹莫特(IMQ)诱导银屑病小鼠模型中的治疗效果评价

图7. cRGD功能化LBNPs在咪喹莫特(IMQ)诱导银屑病模型中的实时生物分布、渗透、滞留及靶向性研究

图8. MTX@cRGD LBNPs的治疗效果及生物分布评估

图9. 经MTX@cRGD LBNPs治疗后,咪喹莫特(IMQ)诱导银屑病小鼠模型中促炎基因表达的减弱情况
论文链接:https://doi.org/10.1016/j.cej.2025.167858
(本文仅供参考学习及传递微流控研究成果,版权归原作者所有,如侵犯权益,请联系删除)






