
导读:
骨再生过程本身具有复杂性,其依赖多种生长因子的精准调控。然而,当骨缺损超出临界尺寸时,这种微妙的调控平衡会被打破,从而严重阻碍新骨的形成。近期,南方医科大学深圳医院桑宏勋教授团队创新性地将微流控技术与3D打印相结合,构建了一种能时序释放双重生长因子的活性支架。该支架可实现VEGF的快速释放与BMP-2的缓释,在体外及大鼠模型中均被证实能有效诱导血管新生并加速骨组织再生。相关研究以“3D-printed GelMA-Alginate microsphere scaffold with staged dual-growth factor release for enhanced bone regeneration”为题,发表在期刊《Materials Today Bio》上。
本文要点:
1、针对超过临界尺寸的骨缺损难以自然愈合的问题,本研究开发了一种具有阶段性生长因子释放功能的3D生物打印支架。
2、该支架通过微流控技术制备负载BMP-2的海藻酸盐微球(AM),并将其与负载VEGF的甲基丙烯酰化明胶(GelMA)水凝胶结合,构建出Gel/AM复合支架。
3、该支架不仅能维持结构完整性,还能实现生长因子的梯度控释:初期快速释放VEGF以促进血管化,后期持续缓释BMP-2以诱导成骨。
4、体外实验表明,该支架可有效促进内皮细胞迁移、成管及骨髓间充质干细胞成骨分化。在大鼠颅骨极限缺损模型中,植入12周后能有效修复骨缺损,新生骨量显著增加。
5、本研究通过时空协调递送VEGF与BMP-2,为大规模骨缺损修复提供了一种有前景的治疗策略。



图1. Gel/AM 复合生物墨水和 Gel/AM 3D 生物打印支架的制备过程,以及 Gel/AM 3D 生物打印支架用于骨修复的体内植入过程示意图。

图2. 海藻酸盐微球(AM)的光学图像与扫描电子显微镜(SEM)图像(A–C);Gel/AM 3D 打印支架的照片(D);通过压缩试验获得的 Gel/AM-0、Gel/AM-5、Gel/AM-10 和 Gel/AM-15 组生物墨水的力学性能(E–G);Gel/AM-0、Gel/AM-5、Gel/AM-10 和 Gel/AM-15 组 3D 打印支架的 SEM 图像(红色箭头指示 AM)(H–K)。

图3. 海藻酸盐微球中异硫氰酸荧光素标记牛血清白蛋白(FITC-BSA)释放示意图(A);Gel/AM 3D 打印支架中 FITC-BSA 与 Cy3 荧光标记牛血清白蛋白(Cy3-BSA)释放示意图(B);海藻酸盐微球中 FITC-BSA 释放的共聚焦荧光图像俯视图与 3D 视图(C–E);Gel/AM 3D 打印支架中 FITC-BSA 与 Cy3-BSA 释放的共聚焦荧光图像俯视图与 3D 视图(F–H);无 Gel/AM 3D 打印支架时,单纯 AM 中骨形态发生蛋白 - 2(BMP-2)的体外累积释放曲线(I);Gel/AM 3D 打印支架中,分别来自 AM 的 BMP-2 与来自甲基丙烯酰化明胶(GelMA)水凝胶的血管内皮生长因子(VEGF)的体外累积释放曲线(J)。
0
图4. Transwell 实验中人脐静脉内皮细胞(HUVEC)迁移示意图(A–B);Gel/AM 3D 生物打印支架上 HUVEC 管形成示意图(C–D);通过划痕实验与 Transwell 实验检测,载 VEGF 的 Gel/AM 3D 打印支架释放的 VEGF 对 HUVEC 迁移的影响(E–J);通过划痕实验对 HUVEC 迁移进行的定量分析(*p < 0.05)(K);通过 Transwell 实验对 HUVEC 迁移进行的定量分析(****p < 0.0001)(L);Gel/AM 3D 生物打印支架上 HUVEC 管形成的图像(M–N);CD31 的免疫荧光染色结果(O)。

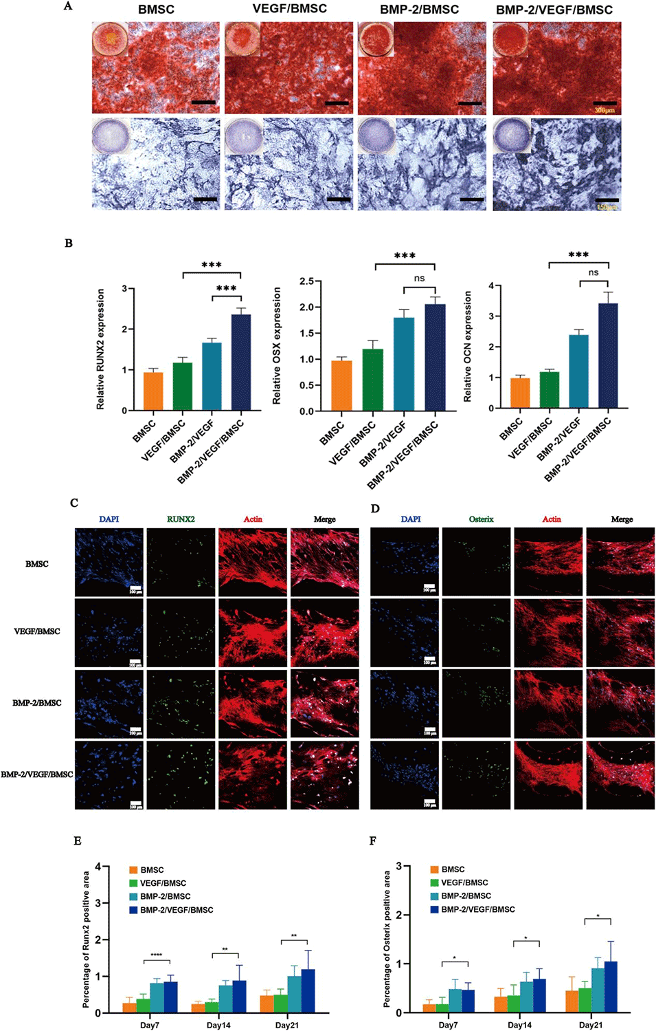
图5.(A)碱性磷酸酶(ALP)染色与茜素红 S(ARS)染色图像;(B)通过实时定量聚合酶链式反应(qRT-PCR)检测成骨相关 mRNA 指标(Runx2、OSX、OCN)的结果;(C、D)培养第 21 天,各组 Gel/AM 3D 生物打印支架中骨髓间充质干细胞(BMSC)的 4',6 - 二脒基 - 2 - 苯基吲哚(DAPI,蓝色)、Runx2(绿色)、Osterix(绿色)与肌动蛋白(Actin,红色)荧光染色图像;(E、F)各组 Runx2 与 Osterix 表达水平的定量分析(*P < 0.05,**P < 0.01)。

图6. 通过显微计算机断层扫描(micro-CT)获得的术后 4 周、8 周、12 周新骨形成代表性图像(A);各组新骨体积的定量分析(B–E)(*P < 0.05,**P < 0.01)。

图7. 术后 4 周、12 周通过苏木精 - 伊红(H&E)染色与 Masson 三色染色对骨再生进行的组织学分析(A、B)(N:新骨组织;F:纤维组织;B:原有骨组织);术后 4 周、12 周骨再生的骨钙素(OCN,绿色)免疫荧光染色(C)。

图8. 术后 4 周大鼠颅骨的 CD31(红色)、α- 平滑肌肌动蛋白(α-SMA,绿色)与 DAPI(蓝色)阳性染色荧光图像(A、B);术后 4 周各组 CD31 与 α-SMA 阳性区域百分比的定量分析(C、D,*P < 0.05,**P < 0.01)。
论文链接:https://doi.org/10.1016/j.mtbio.2025.102422
(本文仅供参考学习及传递微流控研究成果,版权归原作者所有,如侵犯权益,请联系删除)






