随着全球免疫相关疾病发病率的持续上升,早期筛查和长期监测成为有效管理这些疾病的关键。传统的免疫检测方法多依赖于专业实验室环境,操作复杂且耗时较长,无法满足日常初级护理或长期疾病监测的需求。微流控技术的出现为家庭自测提供了可能,尤其是微流控链式反应(MCR)平台,通过自调节流动控制简化了分析流程。然而,现有的MCR平台在实现自包含、精确及多路流体控制方面仍面临挑战,限制了其广泛应用。


鉴于此,华中科技大学刘笔锋教授、陈鹏副教授团队提出了一种适用于快速现场免疫检测的自驱动重力多米诺微流控系统(SGDM)。该系统通过单次翻转操作简化了流体控制,可实现高精度液体操控。仅当前端腔室中的试剂完全释放后,与其连接的气路才会开启,进而允许后续试剂依次释放,最终实现试剂有序、系统化的分步递送。其独立可配置的微流道能够精准调控流动阻力,支持时空可编程的试剂分配,大幅提升了系统的操作灵活性。相关研究以“Self-Powered Gravity Domino Microfluidics for Rapid At-Home Immunoassays with Artificial Intelligence”为题目,发表在期刊《ACS Nano》上。
本文要点:
1、该研究推出了一种自驱动重力多米诺微流控技术(SGDM),旨在实现快速居家免疫检测。其设计借鉴多米诺骨牌效应,通过负压调节与重力驱动,仅需一次翻转操作,即可精准、有序地释放试剂,还具备多模式流体控制能力,可灵活适配不同检测需求。
2、性能验证方面,SGDM可完成抗核抗体(ANA)检测(45分钟)与过敏原筛查(90分钟)两类关键免疫检测。临床验证显示,ANA检测准确率达99.61%,过敏原检测准确率为98.99%,多中心研究也证实了其结果一致性。
3、为提升可靠性,该技术整合了深度学习模型进行自动化信号分析,排除人为误差,准确率保持在98%以上。
4、此外,该研究还分析了过敏症的发病机制与现状,发现环境温度等因素对过敏原阳性率影响显著,凸显了居家检测的必要性。
5、SGDM具有操作简便、无需外部仪器、成本较低等优势,有望广泛应用于自身免疫病与过敏症的早期筛查、长期监测,未来还可能拓展至大规模公共卫生筛查等领域。

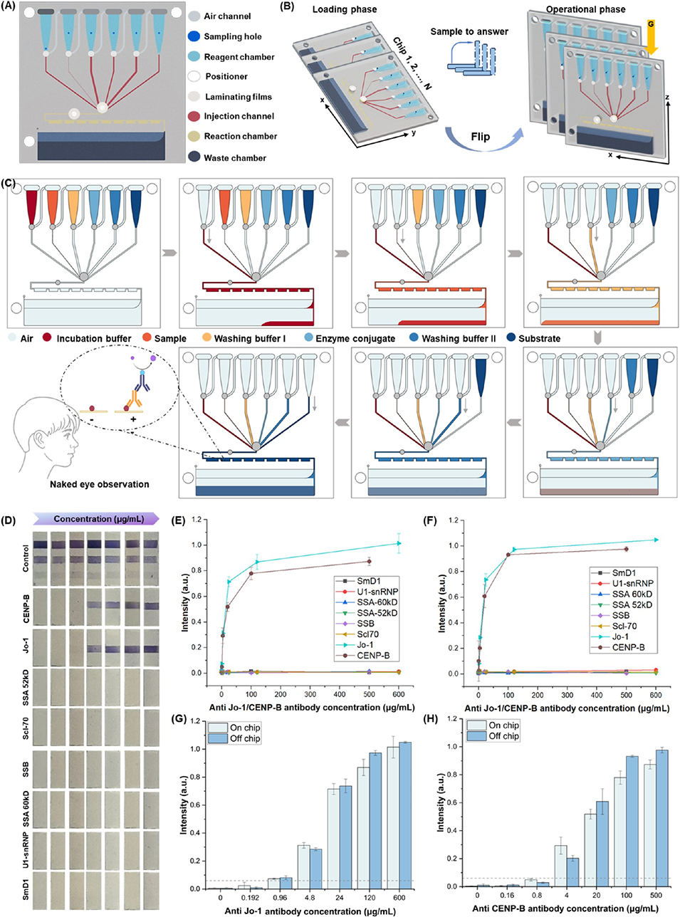
SGDM实现精准时序试剂释放的核心技术原理在于“负压调节 + 多米诺级联触发”。SGDM水平放置时,仅第一腔室与大气压相通,其余腔室均处于密封负压状态,阻止试剂释放;当芯片翻转至垂直位置,重力驱动第一腔室试剂流出,完全排空后其连接的气道打开,破坏下一腔室的负压环境,使其试剂依次释放,形成类似多米诺骨牌的级联效应。同时,气道与流体通道的分层结构避免液体进入气道造成堵塞,保障时序准确性。
通过改变微流道和气路的连接方式,SGDM可实现五种不同的流体控制模式,包括级联顺序释放、级联瀑布释放、同步并行分配、多路径定时收敛以及虹吸延迟顺序释放。这种多模态操作能力使得同一硬件平台能够灵活适应从简单到复杂的各种检测流程,显著增强了系统的场景适配性与实际应用价值。具体如下:
1、级联顺序释放:适用于需按固定步骤依次添加多种试剂的常规免疫反应(如 ANA 检测的样本、洗涤液、酶标抗体分步加入)。
2、级联瀑布释放:通过单个主腔室触发多个子腔室试剂释放,适用于需基于同一前驱试剂启动多支路反应的场景。
3、同步并行分配:单个控制腔室实现 n 种试剂同时释放,适用于需多种试剂快速混合反应的场景(如多靶点同时孵育)。
4、多路径定时收敛:多个独立反应支路的产物同步汇入同一通道,适用于链反应产物混合或信号叠加的场景。
5、虹吸延迟顺序释放:通过不同高度的虹吸阀控制释放延迟时间,适用于对反应间隔有精准要求的时序实验。

图1 SGDM 的原理与性能

图2 SGDM 的多模式流体控制

图3 SGDM 用于 ANA 检测的分析性能

图4 SGDM 用于 ANA 检测的临床性能

图5 SGDM 用于多个ANA样本检测的多用户操作性能

图6 过敏的机制、诱因及现状

图7 SGDM 用于过敏原检测的多中心临床验证

图8 AI 增强的检测结果解读
论文链接:https://doi.org/10.1021/acsnano.5c12741
(本文仅供参考学习及传递微流控研究成果,版权归原作者所有,如侵犯权益,请联系删除)






