随着锂离子电池需求的持续攀升,加之矿产开采产能受限与环保问题日益突出,回收电池以提取关键金属的相关研究受到越来越多的关注。传统液液萃取体系(如混合澄清槽及其他批量化学操作)存在传质受限、溶剂消耗过大、需额外化学处理且停留时间长等问题,因此研发兼具高效性与环境可持续性的新型溶剂萃取技术迫在眉睫。


近期,成均馆大学研究团队开发出一种水包油包气(G/O/W)微流控萃取技术,用于废旧锂离子电池(LIBs)正极中Ni、Co、Mn金属的高效回收。该策略通过物理强化传质实现无皂化、低相比下的高萃取效率,解决了传统湿法冶金萃取的传质受限、溶剂消耗大、皂化带来的下游问题等痛点,为LIBs回收提供了环保且可规模化的新方案。相关研究以“Unsaponified high efficiency extraction for cathode metal recycling at low phase ratios using a gas-in-oil-in-water (G/O/W) microfluidic extractor”为题目,发表在期刊《Separation and Purification Technology》上。
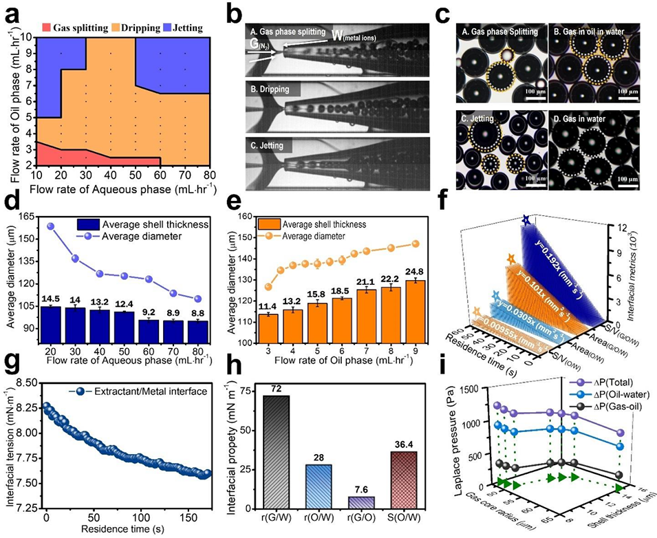
本文要点:
1、该研究开发了一种水包油包气(G/O/W)微流控萃取技术,用于锂离子电池(LIBs)正极金属(Ni、Co、Mn)的高效回收,其核心是通过气相诱导构建特殊界面结构,在无皂化、低相比条件下实现传质强化,解决传统液液萃取传质受限、溶剂消耗大、需化学皂化的问题。
2、研究以D2EHPA为萃取剂、氮气为惰性气核构建G/O/W空心液滴,其超薄油壳大幅增大体积界面面积、缩短扩散路径,且液滴形态稳定,即便在有机相比水相低至1:40的条件下仍能保持高效萃取;最优相比1:5时,30秒内对模拟浸出液中Ni、Co、Mn的共萃取率超85%,传质系数较传统水包油(O/W)及批次工艺提升近一倍,达姆科勒数更大,动力学性能更优。
3、通过微流控芯片实现G/O/W液滴的可控生成,探明了气、油、水相流速对液滴形貌、流型的影响,确定稳定的滴落流型为最优操作窗口,此时液滴单分散性好,内部循环进一步强化界面更新与传质;无皂化条件下,该技术通过物理传质强化缓解了局部pH波动对萃取的抑制,大幅提升萃取剂利用率,相比批次工艺,萃取剂用量减少近十倍且无需化学预处理。
4、实际废电池浸出液验证中,30秒内Co、Mn、Ni萃取率分别达56.5%、55.2%、54.0%,远高于O/W体系;即便相比低至1:40,Co萃取率仍保持50.4%,而O/W体系仅18.0%;其传质系数较传统混合澄清槽提升超170倍,较文献报道的批次工艺高1-2个数量级,且在罗丹明B萃取中也展现出广谱适用性。
5、该技术通过纯物理手段实现萃取强化,减少了废溶剂产生,兼具高效性、环境友好性与可扩展性,为下一代锂离子电池正极金属回收提供了新型微流控平台,突破了传统湿法冶金的技术瓶颈。



图1:用于电池正极金属回收的 G/O/W 萃取过程综合示意图。

图2:G/O/W 乳液的结构与界面特性分析。

图3:不同反应器规模下 Ni、Co、Mn 萃取效率对比。

图4:G/O/W 体系在实际废旧电池浸出液中的萃取性能。

图5:文献报道的传统间歇式溶剂萃取工艺,与本研究开发的 G/O/W 微流控体系的萃取性能对比。标记形状代表金属种类(星形:Mn²⁺,圆形:Co²⁺,五边形:Ni²⁺),颜色对应色标标注的操作条件。该图展示了本体系在同等废旧锂离子电池浸出液回收条件下的相对性能。对比了本研究(蓝色虚线)与参考文献的 (a) 萃取效率、(b) 传质系数。
论文链接:https://doi.org/10.1016/j.seppur.2026.137524
(本文仅供参考学习及传递微流控研究成果,版权归原作者所有,如侵犯权益,请联系删除)
上一篇:微流控技术 + 超分子主客体组装!超分子有机框架微胶囊,实现可编程能量传递
下一篇:暂无






