一、研究背景
细胞所处三维物理微环境中的空间限域、基质刚度、粘弹性与几何形貌等关键参数,是调控细胞形态、功能与命运决定的核心因素,对机械生物学基础研究、细胞治疗和组织工程应用至关重要。现有液滴微流控单细胞封装技术存在三大关键短板:
1、受泊松分布限制,封装后空滴、多细胞液滴占比高,实验效率低;
2、液滴尺寸由器件几何结构固定,单次实验仅能生成单一尺寸微环境,无法并行对比不同限域条件,多组对照易引入批次差异;
3、无差别凝胶化产生大量空微凝胶,严重干扰下游单细胞分析,且难以实现多尺寸微环境下的确定性单细胞封装。

近期,密歇根大学研究团队开发了一套机器学习赋能的并行确定性液滴微流控平台,突破了现有单细胞封装技术的核心瓶颈,实现了尺寸可控微环境中的高通量单细胞表型分析,揭示了物理空间限域对间充质基质细胞(MSC)表型的精准调控规律。相关研究以“Machine learning-driven single-cell phenotyping in size-controlled microenvironments via parallel deterministic droplet microfluidics”为题目,发表于期刊《Lab on a Chip》。
二、技术平台设计
团队开发了双分支并行流聚焦液滴微流控系统,并整合细胞选择性凝胶化技术,核心创新设计如下:
1、单输入并行多尺寸液滴生成:单一水相前体流通过被动分流进入两个不同规格的流动聚焦结,单次实验即可同步生成两种尺寸均一的液滴(直径约21.7μm和41.6μm),无需更换器件或调整复杂流路,液滴尺寸变异系数(CV)低于8%,长期运行稳定性优异;
2、定量可控的尺寸调控框架:通过毛细管数和分散相/连续相流速比,可预测性调控液滴与微凝胶的最终尺寸,建立了明确的流体动力学调控模型;
3、细胞选择性凝胶化提升封装效率:利用细胞表面预吸附的CaCO₃纳米颗粒与油相乙酸触发的交联反应,仅含细胞的液滴会发生特异性凝胶化,从根源上减少空微凝胶,大幅提升单细胞封装纯度。

图1 用于多尺寸液滴生成与选择性凝胶化的微流控平台

图2 多尺寸液滴的长期稳定并行生成

图3 流动聚焦结处的并行液滴生成与流速的相关性
三、性能验证结果
1、超高封装效率与细胞活性:小尺寸微凝胶的单细胞占比达60%,大尺寸微凝胶达80%,远超相同条件下的泊松分布理论值;封装后细胞即刻存活率>96%,每小时可稳定产出6.7万个小尺寸、9万个大尺寸的活细胞包被微凝胶,3小时连续运行无通道污染、性能无衰减;
2、可控的3D微环境构建:成功生成凝胶厚度分别为3.4μm(小尺寸)和10.7μm(大尺寸)的单细胞微凝胶,可精准调控细胞的物理限域水平,同时维持细胞球形3D形态,凝胶交联均一性优异。

图4 多尺寸微凝胶中的确定性单细胞封装与选择性凝胶化
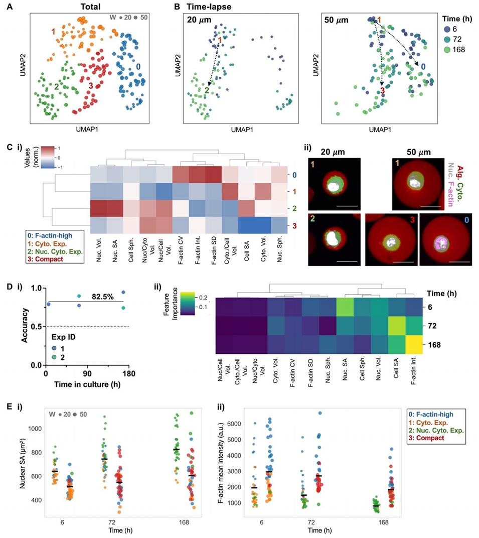
四、机器学习驱动的单细胞表型发现
团队结合高内涵3D共聚焦成像与机器学习分析,提取了12个细胞形态与细胞骨架特征,揭示了物理限域对单细胞表型的调控规律:
1、无监督聚类识别限域特异性表型:共识别出4个截然不同的细胞表型簇,分别为F-肌动蛋白高表达型、细胞质扩张型、核-质协同扩张型、紧凑无体积扩张型;
2、限域尺寸决定细胞表型时序演化:小尺寸微凝胶中的MSC主要从细胞质扩张型向核-质协同扩张型演化,呈现各向同性的体积扩张;大尺寸微凝胶中的MSC则向高F-肌动蛋白型或紧凑形态分化,发生显著的细胞骨架重排,形成抗限域的适应性表型;
3、细胞表型可反向预测微环境限域:基于随机森林分类器,仅通过细胞形态与细胞骨架特征,即可实现78%~85%的微凝胶尺寸预测准确率;
4、细胞响应限域的时序规律:培养早期,核表面积是预测限域条件的核心特征,培养后期F-肌动蛋白强度的重要性显著提升,证明细胞核形变先于细胞骨架重塑,是细胞响应物理限域的早期关键事件。

图5 机器学习分析揭示细胞表型随时间的动态变化与微凝胶尺寸的相关性
五、研究意义与应用前景
1、技术突破:首次实现了单设备、单前体流的并行多尺寸确定性单细胞封装,消除了批次差异,解决了长期以来液滴微流控无法同步实现多尺寸微环境构建与高纯度单细胞封装的行业痛点;
2、科学价值:以单细胞分辨率揭示了物理空间限域对细胞表型异质性的调控机制,填补了机械生物学领域的关键研究空白,为解析细胞机械信号转导通路提供了全新的研究范式;
3、应用拓展:平台具备高度模块化与可扩展性,可拓展更多并行分支生成更丰富的微环境尺寸,也可整合基质刚度、黏附配体等其他物理参数,结合单细胞组学、活细胞成像等下游检测,在生物材料设计、细胞治疗高通量筛选、再生医学机制研究等领域具备广阔的应用前景。
论文链接:https://doi.org/10.1039/D5LC00839E
(本文仅供参考学习及传递微流控研究成果,版权归原作者所有,如侵犯权益,请联系删除)
上一篇:3D打印紧凑型多喷嘴微流控装置,实现多能干细胞规模化封装
下一篇:暂无






