

导读:
近期,埃及亚历山大大学药学院研究人员发表综述,总结了微流控技术用于细胞外囊泡分离、检测与工程化的最新进展,严格对比评估了它们相较于传统方法的优势与局限性。文章重点介绍了新兴的集成化 “一站式” 微流控平台 —— 这类平台可在单一系统中整合多种功能,进而推动基于细胞外囊泡的治疗与诊断技术向临床应用转化。最后,该综述探讨了关键挑战与未来发展方向,为开发可规模化、标准化且具备临床适用性的微流控解决方案提供了理论框架。相关研究成果以“Microfluidics for separation, detection, and engineering of extracellular vesicles”为题目,发表在期刊《Advanced Drug Delivery Reviews》上。
本文要点:
1、该综述清晰且生动地阐述了微流控技术如何重塑细胞外囊泡(EV)研究领域,实现技术创新与临床应用的衔接。本文旨在将层流、纳米尺度操控等微流控基本原理,与其在提升细胞外囊泡分离、检测和工程化改造中的实际应用相结合,不仅阐释这类系统的工作机制,也说明其对推动诊断、治疗和精准医学发展的重要意义。
2、介绍了多种分离策略,包括免疫亲和捕获、基于尺寸的纳米过滤、声学分离和介电泳,并以 ExoChip、Exodisc、Nano-IMEX 等典型器件为例展开说明。相较于传统超速离心法,这类装置具备更高的回收率、纯度和处理通量,同时所需样本体积更小、处理时间更短。
3、本文还重点介绍了将微流控与先进生物传感技术结合的新兴检测工具,包括电化学与阻抗检测平台,以及表面等离子体共振、表面增强拉曼散射等光学技术。这些方法可实现单囊泡水平的高灵敏、无标记、实时分析,提供精准的电学与分子特征信息。
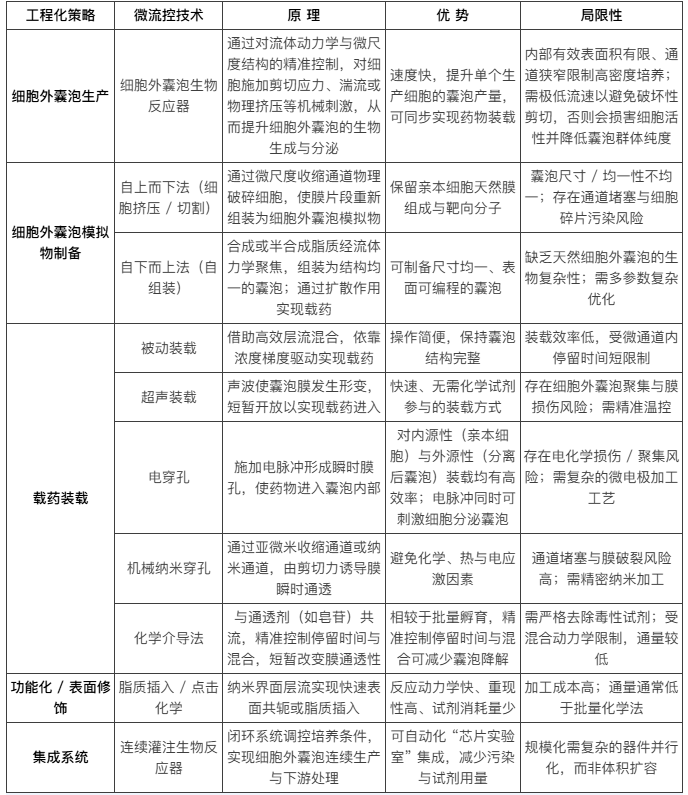
4、此外,该综述评估了基于微流控的治疗性载药策略,指出其在精准度、效率和可扩展性上均优于传统方法。文中还介绍了细胞外囊泡表面修饰的微流控方案,以及可在封闭自动化系统内集成细胞培养、囊泡生产、捕获、载药、功能化和可控释放的一体化生物反应器平台。
5、值得注意的是,本文也分析了器件规模化面临的挑战,并探讨了从人工智能驱动的信号解读到标准化、可规模化制备等未来发展方向,其有望加速技术的实际落地。总体而言,微流控技术正通过更快速、更精准的诊断和靶向治疗,重新定义医学领域。
一张图读懂全文


微流控细胞外囊泡工程化策略对比


图1 基于免疫亲和的微流控外泌体分离与检测平台示意图

图2 基于微流控与过滤的细胞外囊泡分离纯化平台示意图

图3 基于介电泳技术的细胞外囊泡分离

图4 基于声学与联用分离技术的细胞外囊泡分离

图5 基于表面等离子体共振的细胞外囊泡检测

图6 基于表面增强拉曼散射(SERS)的细胞外囊泡检测

图7 基于化学发光的细胞外囊泡检测

图8 微流控–电化学生物传感集成平台

图9 微流控–电化学–阻抗生物传感集成平台

图10 单细胞外囊泡表征分析方法概述

图11 微流控策略用于囊泡生物制备、模拟物合成示意图

图12 微流控Cargo装载流程示意图

图13 集成式微流控生物反应器示意图
论文链接:https://doi.org/10.1016/j.addr.2026.115810
(本文仅供参考学习及传递微流控研究成果,版权归原作者所有,如侵犯权益,请联系删除)






